アストロフォトタイマ2の製作
製作の実際・回路編
さて、実際の製作ですが、量産というわけではないのですが、友人知人にも製作を頼まれて複数台まとめて作るのに便利ということで、プリント基板の原板も作ってみました。最近はご家庭で気軽に作れるプリント基板製作キットも販売されているので、それらを利用して作ってみてはいかがでしょう。
というワケで、パーツリスト、回路図とプリントパターン、ケースの穴あけ型紙、PICのプログラムをご提供いたします。なお、プログラムは初めてPICに触れた頃のモノがベースで、他人様にお見せできるほど洗練されたモノではありません。したがって、.hexファイルのみとさせていただき、恥ずかしいのでソースの公開はご勘弁下さい。また、ディスアセンブルもご容赦下さい。本当はいろいろと盛り込みつつある機能もあったのですが、開発途中で投げ出しています。そのため、そうとうゴミがたまっています。あんまり参考になりませんから・・。
プログラムに関しては、いずれ、マイクロチップテクノロジMPLABネイティブのアセンブラに移植して、公開できればと考えています(しないかも・・)。そのときには、月食や日食、その他特殊な天文現象にも利用できるような機能を盛り込みたいとも考えています。回路そのものは簡単なので、エキスパートな方ならどのような仕組みかは一目瞭然でしょう。さらにインテリジェンスなプログラムを書けるという方、公開していただけるとうれしいです。

必要なすべてのパーツ
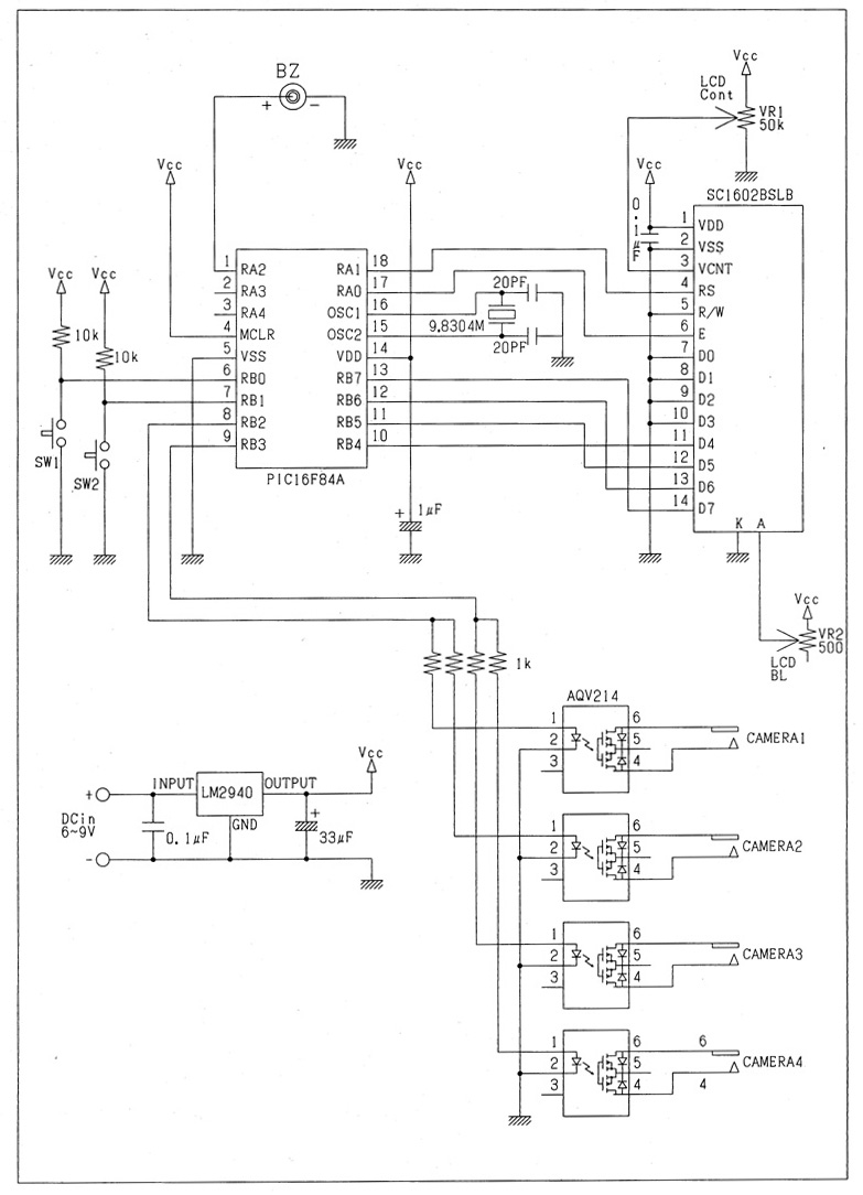
基本となるのは、もちろんPIC16F84Aです。基板への取り付けは直接ハンダ付けするのではなく、ICソケットを使うのをおすすめします。水晶は、秋葉原ではごく一般的なモノで、9.8304MHzです。一見、ずいぶん半端な数字と思われるでしょうが、PIC内蔵のタイマ0で、プリスケーラを128カウント、さらにタイマ0本体を256カウントでフリーランすることで割り込みさせ、これをプログラムで75カウントすることで1秒を作っています。精度的には常温5時間で、1秒程度時間が進むという誤差が出ています。時計用の水晶発振器ほどの精度がないので、これは仕方ないでしょう。実用上はそれほど問題ないと思っています。どこぞのメーカーさんのRC発振のインターバルタイマよりはよほどマトモです。
表示器は、SC1602BSLBです。2行16桁表示、バックライト付きで、秋月電子さんで入手しました。VR1は液晶のコントラスト調整用、VR2はバックライトの明るさ調整用です。
操作のためのスイッチは、タクトスイッチと呼ばれる押しボタンが2個です。このスイッチに付けている電流制限用の抵抗は10kΩです。
カメラのリモート端子との接続は、フォトMOSリレーです。松下製のAQVシリーズで、217とか214でOKです。秋月電子さんの並びに店を構える千石電商さんで購入しました。電流制限用の抵抗は1kΩとしましたが、700Ωから2.2kΩくらいが実用範囲です。あまり小さいと、PICの出力ピンの定格を越えるので注意が必要です。また、あまり大きいと、フォトMOSリレーの特性上、周囲の温度が上がったときに動作しないということもありますので、こちらも注意したいモノです。この部分、本当はPIC側で電流を吸い込みたいところですが、プログラム的にどうしても電源投入時に一瞬シャッターをレリーズしてしまうという問題が起こります。これは、PICの仕様のようです。仕方ないので、PIC側から電流吐き出しの形となっています。また、フォトMOSリレーの出力、つまりカメラのリモート端子からのケーブルは極性統一型のDCジャックを使って接続しています。
電源は安定化のためにLM2940という5V1Aまで流せるレギュレータを使いました。全体の消費電流はわずかで、1Aなどまったく必要ありませんが、LM2940にはサーマルダウン機能や逆バッテリ保護機能が内蔵されていて、電源極性のいい加減な天文機材系においては、この逆バッテリ保護機能があるとたいへん安心できます。早い話が、電源の極性を反対につないでも壊れない、ということです。また、電源入力が5.5Vでも5Vが安定して出力できるので、多少ヘタった単3電池4本6Vでも問題なく動いています。新品電池なら2〜3晩くらい連続して動作させても、まったく問題ないでしょう。9Vの006Pなどを使っても、じゅうぶんかも知れません。とはいえ、寒いときには電池は保温したいモノです。まあ、いちばん電気食いなのは、LCDのバックライトです。PIC自体は、条件さえそろえば、3Vや6Vでも動くのですが、LCDの仕様上、5Vがどうしても必要になります。もっとも電源のハナシとなると、運用上はアストロフォトタイマ2よりもカメラの電源のほうが悩みの種です。
とまあ、こんな感じで、回路はパーツも少なく、工作も簡単でしょう。パーツそのものも秋葉原を2時間散歩すれば十分入手可能なものばかりです。
ご用意したプリントパターンは、2枚とも部品実装面からの図となります。400DPIでプリントすると実寸のはずです。サンハヤト製の10k(100×75ミリ)にあわせてあります。
スイッチボードは6枚まとめて作れます(意味無し・・)。本当は、一枚のボードから切り出せるようにしたかったのですが、やむなくこうなりました。
穴あけは、電子部品は0.8〜1ミリ、4隅のケース取り付け穴が3.8ミリ(3ミリのタップネジ用)、LCD固定用の4つが3ミリ(2.6ミリネジ用)、スイッチボードとメインボードの接続の穴とレギュレータ固定の穴が3.8ミリです。

配線開始のメインボード。
ごらんのようにジャンパー線は5本です。

だいたいの部品を載せました。
14ピンのふたつのICソケットはフォトMOSリレー用です。
ひとつのソケットにふたつのフォトMOSリレーを1ピン開けて装着します。
水晶発振器が少し遠いのが気に入りませんが、とりあえず問題なく動作しています。
レギュレータはネジで固定しました。
18ピンのコネクタにはプログラム書き込み済みのPICを差し込みます。

二階建て部分のスイッチボード。コネクタでメインボードと接続します。
LCDのコネクタは、長いピンのほうを改造してユニットの背面からハンダ付けします。
このようにしないと、寸法の関係でケースに収まらなくなってしまいます。

LCDコネクタの長いピンのほうをラジオペンチなどでピンをコネクタの片側にすべて突き出すようにします。
こんな形にまとめます。
これで中身はほぼ完成です。